SMEs Performance During Covid-19 Pandemic and VUCA Era: How the role of Organizational Citizenship Behavior, Budgetary, Participation and Information Asymmetry?
DOI:
https://doi.org/10.5555/ijosmas.v3i4.226Keywords:
SMEs Performance , Covid-19 Pandemic and VUCA Era, Organizational Citizenship Behavior , Budgetary, Participation and Information AsymmetryAbstract
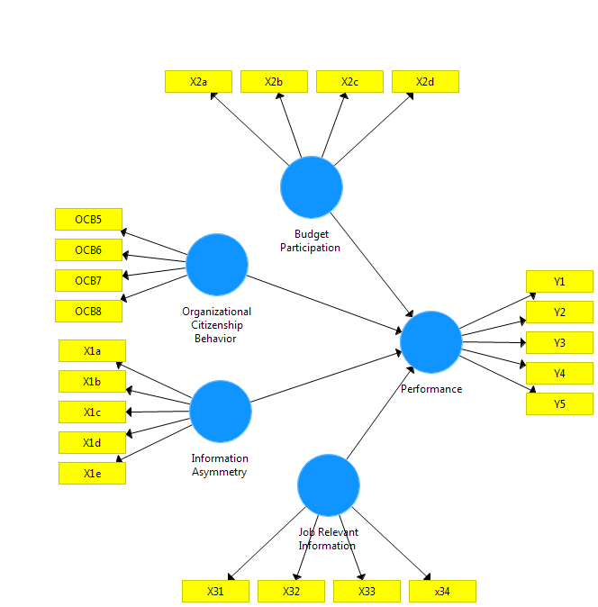
The purpose of this study was to identify the effect of organizational citizenship behavior (OCB), budgetary, participation and information asymmetry on SMEs Performance During the Covid-19 Pandemic and VUCA Era. This research method is quantitative through online surveys through online social media. The sampling technique used was purposive sampling technique with the specified number of samples as many as 190 SMES management respondents. The quantitative data analysis technique used partial least square structural equation modeling (PLS-SEM) analysis. Based on the results of calculations using PLS-SEM software version 3.0, the results show that there is not significant relationship between organizational citizenship behavior (OCB) and SMEs Performance. , there is not significant influence between budgetary on SMEs Performance, there is not significant effect between participation and SMEs Performance, there is not significant effect between budgetary on SMEs Performance. The novelty of this research is the relationship model of organizational citizenship behavior (OCB), budgetary, participation and information asymmetry to SMEs Performance During the Covid-19 Pandemic and VUCA Era
Downloads
References
Aidoo, S. O., Agyapong, A., Acquaah, M., & Akomea, S. Y. (2021). The performance implications of strategic responses of SMEs to the covid-19 pandemic: Evidence from an African economy. Africa Journal of Management, 7(1), 74-103.
Alraja, M. N., Imran, R., Khashab, B. M., & Shah, M. (2022). Technological innovation, sustainable green practices and SMEs sustainable performance in times of crisis (COVID-19 pandemic). Information Systems Frontiers, 1-25.
Anas Ahmadi, E., Herwidyaningtyas, F. B., & Fatimah, S. (2020). The Influence of Organizational Culture, Work Motivation, and Job Satisfaction on Management Lecturer Performance (Empirical Study at Higher Education in the Residency of Bojonegoro). Journal of Industrial Engineering & Management Research, 1(3), 76-83. https://doi.org/10.7777/jiemar.v1i3.68
Atrizka, D., Lubis, H., Simanjuntak, C. W., & Pratama, I. (2020). Ensuring Better Affective Commitment and Organizational Citizenship Behavior through Talent Management and Psychological Contract Fulfillment: An Empirical Study of Indonesia Pharmaceutical Sector. Systematic Reviews in Pharmacy, 11(1).
Budi Santoso, P., Asbari, M., Siswanto, E., & Fahmi, K. (2021). The Role of Job Satisfaction and Organizational Citizenship Behavior on Performance: Evidence from Indonesian Teachers. International Journal of Social and Management Studies, 1(1), 22–31. https://doi.org/10.5555/ijosmas.v1i1.2
Bularafa, B. A., & Adamu, U. G. (2021). Effect of COVID-19 pandemic on SME Performance in Nigeria. Advanced International Journal of Business, Entrepreneurship and SMEs, 3(7), 75-92.
Caballero-Morales, S. O. (2021). Innovation as recovery strategy for SMEs in emerging economies during the COVID-19 pandemic. Research in international business and finance, 57, 101396.
Khan, F., Arshad, M., Raoof, R., & Farooq, O. (2022). Servant leadership and employees’ performance: organization and information structure perspective. The Service Industries Journal, 1-19.
Nadeak, M., Widodo, A., Asbari, M., Novitasari, D., & Purwanto, A. (2021). Understanding the Links between Coaching, OCB, and Individual Performance among MSME Employees. International Journal of Social and Management Studies, 2(4), 65-80.
Novitasari, D. (2020). Hospital Employees Organizational Citizenship Behavior: How the Correlation of Transformational Leadership, Job Satisfaction and Organizational Commitment ?. Journal of Industrial Engineering & Management Research, 1(2), 252-259. https://doi.org/10.7777/jiemar.v1i2.393
Nugroho, Y. A. ., Wijaya, M. R. ., Jainuri, Pramono, T. ., & Johan, M. (2022). Did Career Development, Organizational Citizenship Behavior and Leadership Reinforce Teachers Performance? Answer From Elementary Schools in Tangerang. International Journal of Social and Management Studies, 3(1), 240–246. https://doi.org/10.5555/ijosmas.v3i1.103
Novitasari, D. (2020). Hospital Employees Organizational Citizenship Behavior: How the Correlation of Transformational Leadership, Job Satisfaction and Organizational Commitment ?. Journal of Industrial Engineering & Management Research, 1(2), 252-259. https://doi.org/10.7777/jiemar.v1i2.393
Pu Nugroho, B. S., Hakim, L., Irawan, B., Sugeng Sholehuddin, M., Ibrahim, T., Ridlwan, M., ... & Fahlevi, M. (2020). Exchange (LMX) and Organizational Citizenship Behavior (OCB) to Indonesian Lectures’ Performance. Systematic Reviews in Pharmacy, 11(9).
Prayuda, R. (2019). The Influence of Transformational Leadership, Organizational Climate, Innovative Behavior and Employee Engagement on Industrial Employee Performance With Job Satisfaction in the Digital Era. Journal of Industrial Engineering & Management Research, 1(1a), 13-23. https://doi.org/10.7777/jiemar.v1i1a.251
Praditya, R. A. (2020). Leadership, Work Motivation, Competency, Commitment and Culture: Which influences The Performance of Quality Management System in Automotive Industry?. Journal of Industrial Engineering & Management Research, 1(1b), 53-62. https://doi.org/10.7777/jiemar.v1i1.27
Purwanto, A., Purba, J. T., Bernarto, I., & Sijabat, R. (2021). Effect of transformational leadership, job satisfaction, and organizational commitments on organizational citizenship behavior. Inovbiz: Jurnal Inovasi Bisnis, 9(1), 61-69.
Agus, P., Ratna Setyowati, P., Arman, H., Masduki, A., Innocentius, B., Priyono Budi, S., & Otta Breman, S. (2020). The effect of implementation integrated management system ISO 9001, ISO 14001, ISO 22000 and ISO 45001 on Indonesian food industries performance. Test Engineering and Management, 82(20), 14054-14069.
Asbari, M., Purwanto, A., Ong, F., Mustikasiwi, A., Maesaroh, S., Mustofa, M., ... & Andriyani, Y. (2020). Impact of Hard Skills, Soft Skills and Organizational Culture: Lecturer Innovation Competencies As Mediating. EduPsyCouns: Journal of Education, Psychology and Counseling, 2(1), 101-121.
Asbari, M., Prasetya, A. B., Santoso, P. B., & Purwanto, A. (2021). From creativity to innovation: The role of female employees’ psychological capital. International Journal of Social and Management Studies, 2(2), 66-77.
Asbari, M., Prasetya, A. B., Santoso, P. B., & Purwanto, A. (2021). From creativity innovation: The role of female employees’ psychological capital. International Journal of Social and Management Studies, 2(2), 66-77.
Cahyono, Y., Novitasari, D., Sihotang, M., Aman, M., Fahlevi, M., Nadeak, M., ... & Purwanto, A. (2020). The effect of transformational leadership dimensions on job satisfaction and organizational commitment: case studies in private university Lecturers. Solid State Technology, 63(1s), 158-184.
Fayzhall, M., Purwanto, A., Asbari, M., Goestjahjanti, F. S., Winanti, W., Yuwono, T., ... & Suryani, P. (2020). Transformational versus Transactional Leadership: Manakah yang Mempengaruhi Kepuasan Kerja Guru?. EduPsyCouns: Journal of Education, Psychology and Counseling, 2(1), 256-275.
Kamar, K., Asbari, M., Purwanto, A., Nurhayati, W., Agistiawati, E., & Sudiyono, R. N. (2020). Membangun Karakter Siswa Sekolah Dasar melalui Praktek Pola Asuh Orang Tua Berdasarkan Genetic Personality. JINoP (Jurnal Inovasi Pembelajaran), 6(1), 75-86.
Purwanto, A. (2020). The Relationship of Transformational Leadership, Organizational Justice and Organizational Commitment: a Mediation Effect of Job Satisfaction. Journal of Critical Reviews.
Purwanto, A., Asbari, M., Pramono, R., Senjaya, P., Hadi, A. H., & Andriyani, Y. (2020). Pengaruh Kepemimpinan terhadap Kinerja Guru Sekolah Dasar dengan Keterlibatan Kerja dan Budaya Organisasi sebagai Mediator. EduPsyCouns: Journal of Education, Psychology and Counseling, 2(1), 50-63.
Purwanto, A. (2020). Effect of hard skills, soft skills, organizational learning and innovation capability on Islamic University lecturers’ performance. Systematic Reviews in Pharmacy.
Santoso, P., Purwanto, A., & Asbari, M. (2019). Influence of Implementation Chain of Custody Forest Management System FSC-STD-40-004 V3-0 to Business Performance of Paper Industriesia in Banten Indonesia. International Journal of Management and Humanities (IJMH), 4(4), 32-36.
Singgih, E., Iskandar, J., Goestjahjanti, F. S., Fahlevi, M., Nadeak, M., Fahmi, K., ... & Purwanto, A. (2020). The role of job satisfaction in the relationship between transformational leadership, knowledge management, work environment and performance. Solid State Technology, 63(2), 293-314.
Suprapti, S., Asbari, M., Cahyono, Y., Mufid, A., & Khasanah, N. E. (2020). Leadership style, organizational culture and innovative behavior on public health center performance during Pandemic Covid-19. Journal of Industrial Engineering & Management Research, 1(2), 76-88.
Surur, M., Wibawa, R. P., Jaya, F., Suparto, A. A., Harefa, D., Faidi, A., ... & Purwanto, A. (2020). Effect Of Education Operational Cost On The Education Quality With The School Productivity As Moderating Variable. PSYCHOLOGY AND EDUCATION, 57(9), 1196-1205.
Purwanto, A., Purba, J. T., Bernarto, I., & Sijabat, R. (2021). Effect of Management Innovation, Transformational Leadership, and Knowledge Sharing on Market Performance of Indonesian Consumer Goods Company. Jurnal Aplikasi Manajemen, 19(2), 424-434.
Purwanto, A. (2020). The Relationship of Transformational Leadership, Organizational Justice and Organizational Commitment: a Mediation Effect of Job Satisfaction. Journal of Critical Reviews.
Putra, A. S., Novitasari, D., Asbari, M., Purwanto, A., Iskandar, J., Hutagalung, D., & Cahyono, Y. (2020). Examine Relationship of Soft Skills, Hard Skills, Innovation and Performance: the Mediation Effect of Organizational Learning. International Journal of Science and Management Studies (IJSMS), 3(3), 27-43.
Prameswari, M., Asbari, M., Purwanto, A., Ong, F., Kusumaningsih, S. W., Mustikasiwi, A., & Chidir, G. Winanti, & Sopa, A.(2020). The impacts of leadership and organizational culture on performance in indonesian public health: The mediating effects of innovative work behavior. International Journal of Control and Automation, 13(2), 216-227.
Purwanto, A. (2020). Effect of Knowledge Sharing dan Leader member Exchange (LMX) and Organizational Citizenship Behavior (OCB) to Indonesian Lectures’ Performance. Sys Rev Pharm, 11(9), 972-981.
Purwanto, A., Novitasari, D., & Asbari, M. (2022). The Role of Leadership, Teaching Factory (TEFA) Program, Competence of Creative Products and Entrepreneurship On Entrepreneurial Interest of the Vocational School Students. International Journal of Social and Management Studies, 3(5), 58-64.
Sa’adah, N., & Rijanti, T. (2022). The Role of Knowledge Sharing , Leader-Member Exchange (LMX) on Organizational Citizenship Behavior and Employee Performance : An Empirical Study on Public Health Center of Pati 1, Pati 2 and Trangkil in Central Java. International Journal of Social and Management Studies, 3(1), 112–131. https://doi.org/10.5555/ijosmas.v3i1.87
Sumarsi, S. (2019). The Influence of Transformational Leadership Style and Work Environment on Health Center Employee Job Satisfaction. Journal of Industrial Engineering & Management Research, 1(1a), 131-140. https://doi.org/10.7777/jiemar.v1i1a.267
Tian, H., Iqbal, S., Akhtar, S., Qalati, S. A., Anwar, F., & Khan, M. A. S. (2020). The impact of transformational leadership on employee retention: Mediation and moderation through organizational citizenship behavior and communication. Frontiers in psychology, 11, 314.
Wang, W., Fu, Y., Gao, J., Shang, K., Gao, S., Xing, J., ... & Mi, L. (2021). How the COVID-19 outbreak affected organizational citizenship behavior in emergency construction megaprojects: Case study from two emergency hospital projects in Wuhan, China. Journal of Management in Engineering, 37(3), 04021008.




